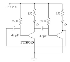
Mari kita bahas bagaimana cara membuat flip flop dengan komponen utama dua buah transistor FCS913 atau tipe yang sejenis. Selengkapnya, komponen-komponen yang diperlukan untuk membuat flip flop 2 transistor ini adalah:
* R1, R3: 22 K Ohm
* R2, R4: 150 Ohm
* TR1, TR2: FCS913 atau yang sejenis.
* C1, C2: 47 Uf/16 Volt.
* Tegangan DC: 3 sampai 12 Volt
* 2 buah LED.
Sebaiknya menggunakan PCB kosong kemudian lukis jalur rangkaiannya dengan mengikuti skema gambar diatas, atau bisa juga membuat rangkaian flip flop ini menggunakan project board. Pasang semua rangkaian seperti skema diatas, kemudian solder semuanya, dan test dengan memberikan tegangan masukan dari adaptor/power supply.
Kalau berhasil maka LED akan menyala berkedip secara bergantian, kecepatan kedip dari LED dapat diatur dengan cara mengubah nilai capasitor/elco 47 Uf/16 volt sesuai yang diperlukan.